EV Charger Controller
The ev charger controller RB32T21 EPC is the heart of vCharge stations. Notably, it enables Mode 3 charging per IEC 61851 standards. Furthermore, it is up for sale for EVSE DIY enthusiasts. Moreover, ev charger controller suits those aiming to upgrade existing stations. Importantly, it ensures safe EV charging.
Characteristics of electric vehicle charge controller
> EV charger controller is divided to cable version and socket version.
> Maximum charging capacity indication: 10A, 16A, 20A, 25A, 32A (adjustable).
> Convenient maintenance for din-rail mounting.
> RoHS, CE Certification for the EV charger controller RB32T21
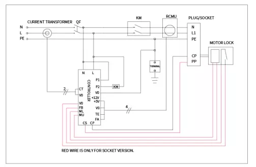
Terminal Assignment of the ev charger controller
| Terminal | Description | |
| L | Live line | This is where the AC “live” or “line” connection is made (207-257V@50/60HZ AC) |
| N | Neutral line | This is where the AC neutral connection is made(207-257V @50/60HZ AC) |
| P1 | Relay output | Relay 1 to coil on the EVSE ( 16A/ 32A) Contactor |
| P2 | Relay output | Relay 2 to coil on the Auxiliary Contactor |
| GN | Green light | For external LED connection for green indication (5V 30mA) |
| BL | Blue light | For external LED connection for blue indication (5V 30mA) |
| RD | Red light | For external LED connection for red indication (5V 30mA) |
| VO(PE) | GND | This is where the Protective Earth ( ground ) and 0v connections for the RCM and IC resistor circuits are made |
| CP | Control Pilot | Connection for the IEC61851/ J1772 EVSE Connector (see Pilot Circuit) |
| CS | Proximity Pilot | Connection for the 1EC61851 / J1772 EVSE Connector (see Proximity ) |
| ML(P5) | Gun lock positive | Configuration is dependent. Provides a drive current to continuously energise the solenoid interlock. Provides a drive current to change the motorised interlock state to locked ( The signal is activated for 500ms and changes to pulsed 500ms intervals until the lock is engaged. Rating 12V 300mA. |
| MU(P6) | Gun luck negative | Configuration is dependent. Provides a return path for the solenoid interlock drive current ML. Provides a drive current to change the motorised interlock state to unlocked. Rating 12V 300mA. |
| FB | Gun lock feedback signal | Reads lock feedback for motorised locks |
| 12V(5V) | Power | 12V(5V) Supply to provide power to the RCM |
| FA | RCMU fault signal | Connects to RCM “Fault out”. The E32T21 reads if fault condition reported by the RCM. |
| TE | RCMU test signal | Connects to RCM “Test”. The E32T21 uses this to check the operation of the RCM before each charging session commences. |
RB32T21 EPC
OEM / ODM different version of ev charger controller
THIS PRODUCTIS BASED ON THE IEC 61851 AND SAE J1772 INTERNATIONAL STANDARDS
Conact Us Now !
Wiring Example of the controller
WARNING: THE EXTERNAL CONTACT BLOCKS USED MUST BE FLOATING AND SAFELY SEPARATED FROM UNSAFE CIRCUITS.
Failure to observe this can result in injury to persons or property damage
MOUNTING ONTO STANDARD RAIL
DIMENSIONAL DRAWINGS
Send Your Inquiry














